第1章 建设工程项目组织、规划与控制
1.1 工程项目投资管理与实施

1.1.1 工程项目投资管理制度
【考点】项目资本金制度(必会)
1.项目资本金概念
所谓项目资本金,是指在项目总投资中由投资者认缴的出资额。
①这里的总投资,是指投资项目的固定资产投资与铺底流动资金之和。
②项目资本金属于非债务性资金,项目法人不承担这部分资金的任何利息和债务。
③投资者可按其出资比例依法享有所有者权益,也可转让其出资,但不得以任何方式抽回。
2.项目资本金来源
项目资本金可以用货币出资,也可以用实物、工业产权、非专利技术、土地使用权作价出资。依法评估作价,不得高估或低估。
除国家对采用高新技术成果有特别规定外,以工业产权、非专利技术作价出资的比例不得超过投资项目资本金总额的20%。
【记忆口诀:实物地权术——张君原创】
3.项目资本金比例
| 序号 | 投资项目 | 最低资本金比例 | |
| 1 | 城市和交通基 础 设施项目 | 城市基础设施项目 | 20% |
| 港口、沿海及内河航运项目 | |||
| 铁路、公路项目 | |||
| 机场项目 | |||
| 2 | 房地产开发 项目 | 保障性住房和普通商品住房项目 | 20% |
| 其他项目 | 25% | ||
| 3 | 产能过剩 行业项目 | 钢铁、电解铝项目 | 40% |
| 水泥项目 | 35% | ||
| 煤炭、电石、铁合金、烧碱、焦炭、黄磷、多晶硅项目 | 30% | ||
| 4 | 其他工业项目 | 玉米深加工项目 | 20% |
| 化肥(钾肥除外)项目 | 25% | ||
| 电力等其他项目 | 20% | ||
基础设施领域、国家鼓励发展行业,可通过发行权益工具筹措资本金,但不得超过资本金总额的50%。
【课中知识拓展】国家鼓励的项目:资本金比例低一点;不鼓励的项目:资本金比例高一点。
【考点】项目投资审批、核准或备案管理(必会)
政府投资项目实行审批制,企业投资建设的项目,实行核准制或登记备案制。

【注】《政府核准的投资项目目录》包括关系国家安全、涉及全国重大生产力布局、战略性资源开发和重大公共利益等的企业投资项目。
【考点总结】

1.1.2 工程建设实施程序
【考点】工程建设实施程序(必会)
【课中知识拓展】工程建设实施程序是指工程项目经审批、核准或备案后,从勘察设计、施工到竣工验收、交付使用整个过程中,各项工作必须遵循的先后次序。
1.投资决策与建设实施程序

【注】①工程项目生命期包含投资决策和建设实施两个阶段;
②建设工程全寿命期还包含工程建成后的运营维护阶段。
1)工程勘察设计(首要环节)
工程勘察:(1)工程测量;(2)岩土地质勘察;(3)水文地质勘察。
工程设计:工程设计一般分为初步设计和施工图设计两个阶段,对于重大工程和技术复杂工程,可增加技术设计阶段。
(1)初步设计:明确建设内容、建设规模、建设标准、用地规模、主要材料、设备规格和技术参数,设计具体实施方案并编制工程总概算的活动;
(2)技术设计:解决初步设计未解决的重大技术问题(包括工艺流程、建筑结构、设备选型等问题解决),需包含修正概算。
(3)施工图设计:完整地表现建筑物外形、内部空间分割、结构体系,确定各种设备的型号、规格等,还应编制施工图预算。
【注】施工图设计文件需经审查批准后方可实施。
投资概算超过经批准的可研报告投资估算10%的,要求重新报送可研报告。
2)建设准备(主要由建设单位完成——征地、拆迁、场地平整,水、电、通信网络、交通道路等接通工作(可纳入施工合同),准备必要的施工图纸(可由工程总承包方完成),组织招标、办理施工许可证、工程质量监督等手续)
3)工程施工(经批准获取施工许可证后,可进入施工阶段)
开工时间整理如下:
①任何一项永久性工程:第一次正式破土开槽开始施工的时间;【开槽】
②不需开槽的工程:正式开始打桩的时间;【打桩】
③铁路、公路、水库等需要进行大量土石方工程的:正式开始进行土方、石方工程的时间;【土石方】
④分期建设的工程:以各期工程开工的时间作为开工时间。【各期】
【注】地质勘察、平整场地、既有建筑物拆除、临时建筑、施工用临时道路和水、电等工程开始施工不能算作正式开工。【准备工作不算】
4)生产准备(针对生产性项目——由建设单位完成:组机构、定制度、招聘人、落实料等)
①组建生产管理机构,制定生产管理制度;
②招聘和培训生产人员,组织生产人员参加设备安装、调试和工程验收工作;
③落实原材料、协作产品、燃料、水、电、气等来源和其他需协作配合的条件,并组织工装、器具、备品、备件等制造或订货等。【2024 年二建已考】
5)竣工验收(最后环节)
工程竣工验收是工程建设实施阶段最后一个环节,是投资成果转入生产或使用的标志,也是全面考核工程建设成果、检验工程质量的重要步骤。
①自竣工验收合格之日起即进入缺陷责任期。
②缺陷责任期最长不超过 2 年。
③由责任方承担缺陷修复费用。
④缺陷责任期届满时,建设单位应返还扣留的工程质量保证金。工程承包单位未履行缺陷责任的,建设单位有权扣留该部分工程质量保证金。
2.政府和社会资本合作(PPP,Public-Private-Partnership)项目实施方式和核心要求(了解)

(1)政府和社会资本合作应全部采取特许经营模式实施;
(2)特许经营期限原则上不超过 40 年,投资规模大、回报周期长的特许经营项目可以根据实际情况适当延长,法律法规另有规定的除外;
BOT 是政府和社会资本合作新机制的基本实施方式,其余实施方式多为 BOT 演变形式。
(1)BOT 基本形式。BOT 有三种基本形式:
①标准 BOT,即建设—经营—移交(Build-0perate-Transfer);
BOT 项目运作流程如下:A.特许权协议;B.融资安排;C.开发建设;D.项目经营;E.项目移交
②BOOT,即建设—拥有—经营—移交(Build-Own-Operate-Transfer);
BOOT 在特许期内既拥有经营权,又拥有所有权。BOOT 的特许期要比 BOT 的长一些。
③BOO,即建设—拥有—经营(Build-0wn-Operate);
采用BOO的目的是鼓励项目公司从项目全寿命期角度考虑建设和经营基础设施,提高项目产品或服务质量,追求全寿命期总成本的降低和效率的提高。
(2)BOT 演变形式。TOT、TBT、ROT、DBFOT 等均可视为 BOT 演变形式。
①TOT,即移交—经营—移交(Transfer-Operate-Transfer)
移交现有项目—社会资本经营(一次性支付费用给政府)—经营期届满后移交
②TBT,即移交—建设—移交(Transfer-Build-Transfer)
现有项目+待建项目打包移交—社会资本经营现有项目+建设待建项目并经营—届满后移交
【注】政府获得一个逐年增加的协议收入(来自待建项目),从项目公司获得与项目经营权等值的收益。
③ROT,即改建—经营—移交(Rehabilitate-Operate-Transfer)
签订特许经营权协议—社会资本改建—经营—经营期届满后移交
【课中知识拓展】与 TOT 模式相比,ROT 模式中的社会资本方需负责对项目进行改扩建。从交易结构和相关法规看,ROT 与 TOT 的差异不大,均可用来处理地方政府债务、盘活存量资产。
④DBFOT,即设计—建设—融资—运营—移交(Design-Build-Finance-0perate-Transfer)
DBFOT 模式除具备 BOT 模式的基本内涵外,还增加了社会资本方的设计和融资权限。
DBFOT 模式是政府和社会资本合作新机制中唯一具有全寿命周期特性的具体实施模式。
【总结】


1.1.3 工程承包模式
【考点】工程承包模式(必会)
1.基于不同承包范围的承包模式(必会)
1)设计-招标-建造(DBB,Design-Bid-Build)模式——较传统,专业化分工

| 设计-招标-建造(DBB)模式 | |
| 合同结构 | ①工程勘察设计单位与施工单位只是协作关系(无合同关系) ②经建设单位同意 ,工程勘察设计单位、施工单位可进行专业分包 |
| 优点 | ①在合同约束下,各单位责权利分配明确; ②建设单位直接管理工程勘察设计和施工; ③各平行承包单位前后工作衔接,构成质量制约,有助于发现工程质量问题。 ④该模式应用广泛、历史长,管理方法较成熟,参建各方对有关程序较熟悉。 |
| 缺点 | ①工程设计、招标、施工按顺序依次进行,建设周期长; ②施工单位无法参与设计,双方协调困难,易产生设计变更,使建设单位利益受损; ③责任主体较多,一旦出现问题,容易互相推诿,建设单位协调工作量大。 |

| 工程总承包模式 | |
| 合同结构 | ①工程总承包单位负责完成工程设计、采购及施工的全部或一部分; ②对工程总承包单位的综合实力有较高要求; ③国际上,还可采用工程总承包管理模式,工程管理公司将承接的设计和施工任务全部 分包给其他设计单位和施工单位,工程管理公司则专心致力于工程项目管理工作。 |
| 优点 | ①有利于缩短建设工期——沟通顺畅减少时间;提前开工缩短时间 ②便于建设单位提前确定工程造价——通常签订总价合同 ③使工程项目责任主体单一化——激励承包单位注意项目的质量、减少争议和索赔 ④可减轻建设单位合同管理的负担——协调工作量少,合同管理工作量少 |
| 缺点 | ①道德风险高——总承包单位为节省资金采取不当行为;可能降低质量弥补风险损失 ②建设单位前期工作量大——花费大量时间和精力对投标单位进行评审 ③工程总承包单位报价高——为应对工程实施中增加的风险,可能会提高报价 |
2.基于不同承包关系的承包模式(必会)

平行承包模式的特点:
①有利于建设单位择优选择承包单位;
②有利于控制工程质量;
③有利于缩短建设工期。(多个标段任务并行实施)
④组织管理和协调工作量大。
⑤工程造价控制难度大。(需控制多项合同价格)
⑥与总承包模式相比,平行承包模式不利于发挥承包商综合优势。
【课中知识拓展】
①联合体承包模式:当工程规模大或技术复杂,建筑市场竞争激烈,由一家施工单位总承包有困难时,可由两家及以上单位以联合体形式承揽施工任务,以发挥各施工单位的特长和优势。联合体通常由一家或几家单位发起,经过协商确定各自承担的义务和责任,签署联合体协议,建立联合体组织机构,产生联合体牵头单位(代表),联合体各成员单位共同与建设单位签订施工合同。
②合作体承包模式:当工程项目包含专业工程类别多、数量大,或专业配套需要时,一家施工单位无力实行施工总承包,而建设单位又希望承包方有一个统一的协调组织时,就可能产生几家单位自愿成立一个合作体,然后以合作体名义与建设单位签订施工承包意向合同(也称基本合同)。达成协议后,各施工单位再分别与建设单位签订施工合同,并在合作体统一计划、指挥和协调下完成施工任务。
联合体承包模式的特点:(规模大、技术复杂、竞争激烈)
①多个施工单位组成一个联合体;
②集各家之所长,增强竞争能力,增强抗风险能力。
③签署联合体协议,产生联合体牵头单位(代表);
④联合体各成员单位共同与建设单位签署合同;
⑤建设单位合同结构简单,组织协调工作量小,而且有利于工程造价和工期控制。
【注】联合体“对外连带、对内按份”。
合作体承包模式的特点:(专业工程类别多、数量大)
①各施工单位之间有合作愿望,但又不愿意组成联合体,因此几家单位成立一个合作体,以合作体名义与建设单位签订施工承包意向合同(基本合同);
②达成协议后,各施工单位再分别与建设单位签订施工合同;
③在合作体统一计划、指挥和协调下完成施工任务;
④建设单位组织协调工作量小,但风险较大。
【总结】三种承包模式的区别
| 类型 | 平行承包模式 | 联合体承包模式 | 合作体承包模式 |
| 质量控制 | 有利于控制 | 有利于控制 | 有风险 |
| 进度控制 | 有利于缩短 | ||
| 造价控制 | 控制难度大 | ||
| 合同管理 | 工作量大 | 工作量小 | 工作量大 |
| 组织协调 | 工作量大 | 工作量小 | 工作量小 |
| 备注 | ①有利于择优选择承包单位 ②不利于发挥承包商综合优势 | “对外连带” “对内按份” | 各施工单位不 承担连带责任 |
3.CM 模式与 Partnering 模式(伙伴关系)——国际上采用
1)CM 模式(ConstructionManagement)(必会)
建设单位委托 CM 单位,以承包单位的身份进行施工管理,组织快速路径的生产方式,实现有条件的“边设计、边施工”。
适用条件:特别适用于实施周期长、工期要求紧迫的大型复杂工程。
合同方式:成本+酬金合同。
(1)CM 模式的特点
①采用快速路径法施工。在工程设计尚未结束之前,对已完成部分进行施工招标,使该部分的施工提前到工程项目的设计阶段。
②CM 单位有代理型和非代理型两种。
代理型:分包单位与建设单位直接签合同。
非代理型:CM 单位直接与分包单位签订合同。
③CM 合同采用成本加酬金方式。
代理型:采用简单的成本加酬金合同形式。
非代理型:采用保证最大工程费用(GMP)加酬金的合同形式。
(2)CM 模式在工程造价控制方面的价值。
①与施工总承包模式相比,采用 CM 模式时的合同价更具合理性。
【课中知识拓展】采用 CM 模式时,施工任务要进行多次分包,施工合同总价不是一次确定,而是有一部分完整施工图纸,就分包一部分,将施工合同总价化整为零。而且每次分包都通过招标展开竞争,每个分包合同价格都通过谈判进行详细讨论,从而使各个分包合同价格汇总后形成的合同总价更具合理性。
②CM 单位不赚取总包与分包之间的差价。
建设单位可参与所有招标及合同的谈判。谈判时 CM 单位会努力降低分包合同价,节约部分归建设单位所有,CM 单位可获得奖励,有利于降低工程费用。
③应用价值工程方法挖掘节约投资的潜力。
CM 单位在设计阶段提出合理化建议,以节省工程投资。
由于设计与施工的早期结合,从而减少因设计变更而提出的索赔。
④GMP 可大大减少建设单位在工程造价控制方面的风险。
采用非代理型 CM 模式时,工程费用超过 GMP 部分由 CM 单位承担。
2)Partnering 模式(伙伴关系)的主要特征(了解)
(1)出于自愿。Partnering 协议需要工程建设参与各方共同签署,参与 Partnering 模式的有关各方必须是完全自愿。
(2)高层管理者参与。由于 Partnering 模式需要参与各方分担风险、共享资源,因此,高层管理者的认同、支持和决策是关键因素。
(3)Partnering 协议不是法律意义上的合同。先签合同,后签 Partnering 协议。该协议确定参与各方的共同目标、任务分工和行为规范。
【注】Partnering 协议与工程合同是两个完全不同的文件。
(4)信息开放性。Partnering 模式强调资源共享,信息作为一种重要的资源,对于参与各方必须公开。
【注】Partnering 模式不是一种独立存在的模式,通常与其他模式结合使用。



1.1.4 工程监理
【考点】强制实行监理的工程范围(必会)
前言:
根据国家标准《建设工程监理规范》GB/T 50319—2013,工程监理是指工程监理单位受建设单位委托,根据法律法规、工程建设标准、勘察设计文件及合同,在施工阶段对建设工程进行“三控三管一协调”。
1.强制实行监理的工程范围(必会)
(1)国家重点建设工程;
(2)大中型公用事业工程;
(3)成片开发建设的住宅小区工程;
(4)利用外国政府或者国际组织贷款、援助资金的工程;
(5)国家规定必须实行监理的其他工程。
【口诀】在学校、影剧院、体育场馆观看外国大片,票房 3000 万。
(1)国家重点建设工程(有重大影响的骨干项目);
①基础设施、基础产业和支柱产业中的大型项目;
②高科技并能带动行业技术进步的项目;
③跨地区并对全国经济发展或者区域经济发展有重大影响的项目;
④对社会发展有重大影响的项目;
(2)大中型公用事业工程(项目总投资额在 3000 万元以上的公用事业工程)
①供水、供电、供气、供热等市政工程项目;
②科技、教育、文化等项目
③体育、旅游、商业等项目;
④卫生、社会福利等项目。
(3)成片开发建设的住宅小区工程(5 万 m²以上的住宅)
①建筑面积在 5 万 m²以上的住宅必须实行监理;
②5 万 m²以下的住宅建设工程可以实行监理;
③高层住宅及地基、结构复杂的多层住宅应当实行监理。【应当等同于必须】
(4)利用外国政府或者国际组织贷款、援助资金的工程(外国政府、国际组织);
①使用世界银行、亚洲开发银行等国际组织贷款资金的项目;
②使用国外政府及其机构贷款资金的项目;
③使用国际组织或者国外政府援助资金的项目。
(5)国家规定必须实行监理的其他工程(总投资额在 3000 万元以上关系社会公共利益、公众安全的基础设施项目;学校、影剧院、体育场馆项目)。
①煤炭、石油、化工、天然气、电力、新能源等项目;
②铁路、公路、管道、水运、民航以及其他交通运输业等项目;
③邮政、电信枢纽、通信、信息网络等项目;
④防洪、灌溉、排涝、发电、引(供)水、滩涂治理、水资源保护、水土保持等水利建设项目;
⑤道路、桥梁、地铁和轻轨交通、污水排放及处理、垃圾处理、地下管道、公共停车场等城市基础设施项目;
⑥生态环境保护项目;
【口诀】在学校、影剧院、体育场馆观看外国大片,票房 3000 万。
【考点】项目监理机构人员职责(必会)
1)区分总监(组织工作)和专监(参与工作)的工作职责
| 总监职责——组织工作 | 专监职责——参与工作 |
| (1)组织编制监理规划,审批监理实施细则; | (1)参与编制监理规划,负责编制监理实施细则; |
| (2)组织审核分包单位资格; | (2)参与审核分包单位资格; |
| (3)组织审查和处理工程变更; | (3)参与工程变更的审查和处理; |
| (4)组织验收分部工程,组织审查单位工程质量 检验资料; | (4)验收检验批、隐蔽工程、分项工程,参 与验收分部工程; |
| (5)审查施工单位的竣工申请,组织工程竣工预 验收,组织编写工程质量评估报告,参与工程竣 工验收; | (5)参与工程竣工预验收和竣工验收。 【扩展】总监组织竣工预验收; 建设单位组织竣工验收。 |
| (6)参与或配合工程质量安全事故的调查和处 理; | (6)处置发现的质量问题和安全事故隐患; |
| (7)组织编写监理月报、监理工作总结,组织整 理监理文件资料。 | (7)组织编写监理日志,参与编写监理月报; |
| (8)收集、汇总、参与整理监理文件资料; | |
| (8)组织审查施工组织设计、(专项)施工方案 | (9)检查进场的工程材料、构配件、设备的质量 |
| (9)组织审核施工单位的付款申请,签发工程款 支付证书,组织审核竣工结算; | (10)进行工程计量; 【注】监理员复核工程计量有关数据; |
| (10)根据工程进展及监理工作情况调配监理人 员,检查监理人员工作; | (11)指导、检查监理员工作,定期向总监理工程 师报告本专业监理工作实施情况; |
| (11)组织检查施工单位现场质量、安全生产管 理体系的建立及运行情况; | (12)审查施工单位提交的涉及本专业的报审文 件,并向总监理工程师报告。 |
| (12)确定项目监理机构人员及其岗位职责; | |
| (13)组织召开监理例会; | |
| (14)审查开复工报审表,签发工程开工令、暂 行令和复工令; | |
| (15)调解建设单位与施工单位的合同争议,处 理工程索赔。 |
2)总监代表的职责
经监理单位法定代表人同意,在总监理工程师书面授权后,由总监理工程师代表行使部分职责和权力。但下列工作不得委托给总监理工程师代表:
(1)组织编制监理规划,审批监理实施细则;
(2)根据工程进展及监理工作情况调配监理人员;
(3)组织审查施工组织设计、(专项)施工方案;
(4)签发工程开工令、暂停令和复工令;
(5)签发工程款支付证书,组织审核竣工结算;
(6)调解建设单位与施工单位的合同争议,处理工程索赔;
(7)审查施工单位的竣工申请,组织工程竣工预验收,组织编写工程质量评估报告,参与工程竣工验收;
(8)参与或配合工程质量安全事故的调查和处理。
【总结】口诀:“编、审、调、签各 2 个、全部竣工+事故”
(口诀谐音记忆:变身条件各 2 个,全部竣工+事故)

3)监理员职责——执行工作
(1)检查施工单位投入工程的人力、主要设备的使用及运行状况;
(2)进行见证取样;
(3)复核工程计量有关数据;
(4)检查工序施工结果;
(5)发现施工作业中的问题,及时指出并向专业监理工程师报告。
【总结】监理员向专监报告;专监向总监报告;总监向建设单位报告。
【考点】施工单位与项目监理机构相关的工作(了解)
1)施工准备及开工报审
2)施工过程中的报审报验
3)工程暂停情形
4)竣工报验及结算申请
1)施工准备及开工报审
(1)参加图纸会审和设计交底会议——建设单位主持召开。
(2)报审施工组织设计——总监签认后报送建设单位。
(3)施工现场质量安全管理组织机构、制度及人员受检。
【课中知识拓展】项目监理机构将会检查施工单位现场的施工质量、安全生产管理组织机构和规章制度建立情况,以及专职管理人员配备和特种作业人员的资格,还要核查施工机械和设施的安全许可验收手续。
(4)报送工程开工报审表及相关资料——总监签署同意开工意见并报建设单位批准,建设单位签署同意后,监理机构才能发出开工令。
(5)报审分包单位资格。项目监理机构将会审查施工分包单位以下内容:【2024 二建】
①营业执照、企业资质等级证书;
②安全生产许可文件;
③类似工程业绩;
④专职管理人员和特种作业人员资格。 【口诀】“3 证 2 人 1 业绩”
(6)参加第一次工地会议——建设单位组织会议。
2)施工过程中的报审报验
(1)施工进度计划报审——施工总进度计划、阶段性进度计划。
【课中知识拓展】项目监理机构将审查施工进度计划以下内容:①施工进度计划是否符合施工合同中工期的约定。②施工进度计划中主要工程项目有无遗漏,是否满足分批投入试运、分批动用的需要,阶段性施工进度计划是否满足总进度控制目标的要求。③施工顺序的安排是否符合施工工艺要求。④施工人员、工程材料、施工机械等资源供应计划是否满足施工进度计划的需要。⑤施工进度计划是否符合建设单位提供的施工条件(资金、施工图纸、施工场地、物资等)。
(2)施工方案或专项施工方案报审。
对达到一定规模危险性较大的分部分项工程的专项施工方案,还要检查是否附具安全验算结果。对涉及深基坑、地下暗挖工程、高大模板工程的专项施工方案,还要检查施工单位组织专家进行论证、审查的情况。
(3)“四新”质量报审。
施工单位采用新材料、新工艺、新技术、新设备时,应将相应质量认证材料和相关验收标准报送项目监理机构审查。
(4)施工控制测量成果及保护措施报审。(①测量人员的资格证书及测量设备检定证书;②施工平面控制网、高程控制网和临时水准点的测量成果及控制桩的保护措施)
(5)试验室报审。(试验室的资质等级及试验范围;试验室管理制度;试验人员资格证书、法定计量部门对试验设备出具的计量检定证明)
(6)材料、构配件、设备质量报验。(质量证明文件:出厂合格证、质量检验报告、性能检测报告及施工单位的质量抽检报告)
(7)工程报验。(隐蔽工程、检验批、分项工程和分部工程质量)
(8)提出工程计量及付款申请。(监理机构复核实际完成工程量和应付金额后报建设单位审批)
(9)提出工程变更或索赔。施工单位认为有必要进行工程变更的,可向项目监理机构提出工程变更申请。待建设单位同意后,施工单位按共同协商会签的工程变更单实施工程变更。
3)工程暂停情形——有下列情形之一,总监签发暂停施工令
(1)建设单位要求暂停施工且工程需要暂停施工的;
(2)施工单位未经批准擅自施工或拒绝项目监理机构管理的;
(3)施工单位未按审查通过的工程设计文件施工的;
(4)施工单位未按批准的施工组织设计、(专项)施工方案施工或违反工程建设强制性标准的;
(5)施工存在重大质量、安全事故隐患或发生质量、安全事故的。
4)竣工报验及结算申请
(1)竣工报验

(2)竣工结算申请

【总结】


1.1.5 工程质量监督
【考点】工程质量监督内容(必会)
前言:工程实践中,政府监管部门通常会委托专门的工程质量监督机构具体实施工程质量监督管理。
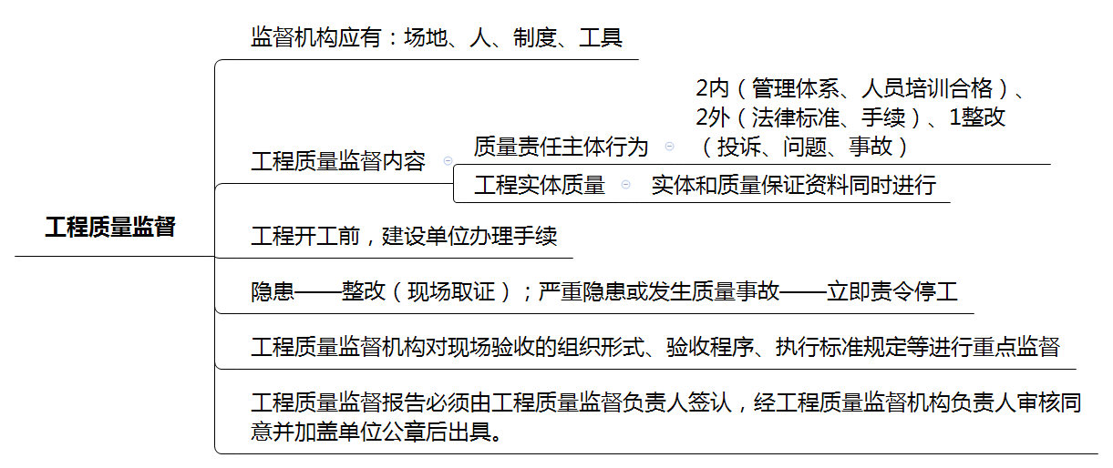
受委托的工程质量监督机构应拥有一定数量经考核合格且专业配套的工程质量监督人员,有固定的工作场所和适应工程质量监督检查工作需要的仪器、设备和工具等,有健全的工作制度和管理制度。
【总结】场地、人、制度、工具。
工程质量监督主要是指对工程质量责任主体行为和工程实体质量进行的监督检查。
1)工程质量责任主体行为监督
(1)建设单位、勘察单位、设计单位、施工单位、工程监理单位的质量行为是否符合有关法律法规及工程建设标准规定。
(2)建设单位、勘察单位、设计单位、施工单位、工程监理单位的质量管理体系是否健全,质量责任是否得到落实。
(3)建设单位、勘察单位、设计单位、施工单位、工程监理单位的主要质量管理人员是否按规定进行了培训并考核合格。
(4)工程质量监督手续是否依法办理,工程竣工验收报告等是否按规定备案,竣工验收过程和程序是否符合规定。
(5)工程质量事故、投诉举报的调查处理是否符合有关规定,相关质量问题是否按要求整改落实。
【口诀】行为包括:“2 内+2 外+1 整改”
2)工程实体质量监督——实体和质量保证资料
(1)工程实体质量抽查。工程质量监督机构对工程施工中关键工序和重要部位的质量进行监督检查。
①方式:抽查为主;
②内容:重点检查涉及结构安全和使用功能的实体质量;
③方法:目测、实测、仪器检测及质量安全保证资料的核查,并做好监督检查记录。
(2)工程质量保证资料核验
①时间:核验工程质量保证资料与抽查工程实体质量同时进行。
②内容:a.资料是否及时、准确、完整;b.核查质量保证资料与工程实体质量是否相符,验证工程实体质量是否真实可靠。
【考点】工程质量监督程序(必会)
工程质量监督程序如下:

1)审核办理工程质量监督手续
工程开工前,建设单位需要到规定的工程质量监督机构办理工程质量监督手续,对于经审核符合要求的向建设单位签发工程质量监督文件。
(1)施工图设计文件审查报告和批准书;
(2)中标通知书和施工、监理合同;
(3)建设单位、施工单位和工程监理单位的项目负责人和机构组成;
(4)施工组织设计和监理规划(监理实施细则);
(5)其他需要的文件资料。
2)组织安排工程质量监督准备工作
(1)成立工程质量监督组,确定质量监督负责人。
(2)编制工程质量监督计划,并转发各参建单位。
(3)召开首次监督会议,明确相关职责。
(4)检查各方主体行为,确认具备开工条件。
3)组织实施工程施工质量监督
(1)制定年度、季度检查计划。
(2)实施监督检查。
①工程参建各方主体质量行为。
②工程实体质量。
③工程质量保证资料。
(3)工程质量事故隐患及问题查处。
问题和隐患——即时签发整改通知单,并现场取证;
严重隐患或发生质量事故——立即责令停工。
(4)投诉举报问题受理及调查。
4)组织实施工程竣工验收质量监督
工程质量监督机构应参加建设单位组织的工程竣工验收,并对现场的组织形式、验收程序、执行标准规定进行重点监督。工程竣工验收工作结束后,工程质量监督机构应出具工程质量监督报告。
工程质量监督报告包括以下主要内容:①工程概况;②监督工作概况;③工程质量责任主体行为监督检查情况;④工程实体质量抽查情况;⑤投诉举报受理及调查处理情况;⑥相关问题处理整改和事故调查处理情况;⑦行政处罚情况;⑧工程竣工验收情况;⑨工程质量监督意见和建议等。
工程质量监督报告必须由工程质量监督负责人签认,经工程质量监督机构负责人审核同意并加盖单位公章后出具。
【考点】工程质量监督工作方式(了解)
工程质量监督机构的监督检查以抽查为主,实行专项检查与综合检查相结合、工程实体质量检查与工程参建各方主体质量行为检查相结合的方式。
1)工程实体质量检查
(1)随机抽查。随机抽查关键工点和工序、影响结构安全和使用功能的部位,采用目测、实测、仪器检测等方式。
(2)委托检测。
2)工程质量文件资料核查
3)听取现场人员汇报
4)进行相关数据分析
【考点总结】

1.2 工程项目管理组织与项目经理
【考点概括】

1.2.1 工程参建各方主体管理目标和任务
【考点】工程参建各方主体管理目标和任务(重要)
| 类别 | 业主方 项目管理 | 工程总承包方 项目管理 | 工程设计方 项目管理 | 工程施工方 项目管理 | |
| 目标 | 工程的 进度:交付使用 质量:满足标准规 范及业主需求 投资:工程建设 总投资 绿色:四节一环保 | 工程的 进度 质量 成本 安全 绿色 | 工程的 进度 质量 投资 绿色 | 设计的 进度 质量 成本 | 施工的 进度 质量 成本 安全 绿色 |
| 服务 对象 | 业主 | 项目整体利益+本身利益 | |||
| 涉及 阶段 | 决策、实施阶段 | 实施阶段 | 设计、 施工、竣工验收 | 施工全阶段 | |
【注】1.工程项目属于一次性任务,业主方可以委托咨询单位、项目管理单位、监理单位进行项目管理;
2.施工单位也可以委托咨询单位进行项目管理。
3.工程总承包方包括设计、采购、施工、试运行等环节。
4.项目管理各目标互相影响、制约,实现整体目标系统最优。
【考点总结】

工程参建各方主体管理目标和任务
| 类别 | 业主方 项目管理 | 工程总承包方 项目管理 | 工程设计方 项目管理 | 工程施工方 项目管理 | |
| 目标 | 工程的 进度:交付使用 质量:满足标准规 范及业主需求 投资:工程建设 总投资 绿色:四节一环保 | 工程的 进度 质量 成本 安全 绿色 | 工程的 进度 质量 投资 绿色 | 设计的 进度 质量 成本 | 施工的 进度 质量 成本 安全 绿色 |
| 服务 对象 | 业主 | 项目整体利益+本身利益 | |||
| 涉及 阶段 | 决策、实施阶段 | 实施阶段 | 设计、施工、竣工验收 | 施工全阶段 | |
1.2.2 工程项目管理组织
【考点】工程项目管理组织
【考点概括】
1.工程项目管理组织结构形式(必会)
2.责任矩阵(必会)
【考点】工程项目管理组织结构形式(必会)
(1)直线式组织结构

特点:最简单的组织结构形式。
优点:结构简单、权力集中、易于统一指挥、隶属关系明确、职责分明、决策迅速。
缺点:未设职能部门,项目经理没有参谋和助手,需要通晓各种业务,成为“全能式”人才。无法实现专业化,不利于提高项目管理水平。
(2)职能式组织结构

优点:强调管理业务专门化,由于管理人员业务工作专业化,易于提高工作质量,同时可以减轻领导者负担。
缺点:由于这种组织结构存在多头领导,使下级执行者接受多方指令,容易造成职责不清。
(3)直线职能式组织结构

职能部门只作为相应层级领导的参谋,不直接指挥下级。职能部门的指令,必须经过同层级领导的批准才能下达。各管理层级之间按直线式组织结构原理构成直接上下级关系。
优点:集中领导、职责清楚,有利于提高管理效率。
缺点:各职能部门之间的横向联系差,信息传递路线长,职能部门与指挥者之间容易产生矛盾。
(4)矩阵式组织结构——双重领导

每个工程项目的各管理人员从各职能部门临时抽调,归项目经理统一管理,待工程完工交付使用后又回到原职能部门。
优点:灵活组建团队,实现集权与分权的结合,有利于调动各类人员的工作积极性,使项目管理工作顺利进行。
缺点:稳定性较差,工作岗位调动频繁。每一位成员受项目经理和职能部门经理的双重领导,容易造成矛盾,产生扯皮。
按照项目经理的权限不同,矩阵式组织结构分为三种形式:强矩阵式组织、中矩阵式组织和弱矩阵式组织。
(1)强矩阵式组织
特点:项目经理权限最大。项目组成员只对项目经理负责,绩效完全由项目经理进行考核。
适用条件:技术复杂且时间紧迫的工程项目——“难”。
(2)中矩阵式组织(平衡矩阵式组织)
特点:项目经理权限适中(被授予一定权力)。
适用条件:中等技术复杂程度且建设周期较长的工程项目——“适中”。
(3)弱矩阵式组织
特点:项目经理权限最小(或者不设项目经理),只是项目协调者或监督者,不是管理者。员工绩效由职能部门经理进行考核。
适用条件:技术简单的工程项目——“易”。
【总结】
| 直线式 | 职能式 | 直线职能式 | 矩阵式 | |
| 项目经理统一指挥 | √ | × | √ | 分权 |
| 专业化(职能部门) | × | √ | √ | √ |
| 几个领导 | 1 | 多 | 1 | 2 |
| 职责清楚 | √ | × | √ | 扯皮 |
【考点】责任矩阵(必会)
1.责任矩阵的编制(必会)

通过编制责任矩阵,可以清楚地表示每一个成员在项目实施过程中所承担的责任。可按下列程序进行:
(1)列出需要完成的项目管理任务。
(2)列出参与项目管理的个人或职能部门名称。
(3)以项目管理任务为行,以执行任务的个人或部门为列,画出纵横交叉的责任矩阵图。【先行后列】
(4)用不同字母或符号表示项目管理任务与执行者的责任关系,建立“人”与“事”的关联。
①负责人 P★;②参与者 S▲;③审查者 R●。
(5)检查各职能部门或人员的项目管理任务分配是否均衡适当。有过度分配或者分配不当的,则需要进行调整和优化。
【总结】先任务,后部门,先画图,后标注。
2.责任矩阵的作用
横向检查确保每项工作有人负责; 纵向检查确保每个人至少负责一件“事”。横向统计每个活动的总工作量,纵向统计每个角色投入的总工作量。运用责任矩阵主要有以下作用:
(1)将具体任务分配、落实到相关职能部门或人员,使人员分工一目了然。
(2)清楚地显示各部门或个人的角色、职责和相互关系,避免职责不清而出现推诿、扯皮现象。
(3)有利于项目经理从总体上分析管理任务的分配是否平衡适当,以便进行必要的调整和优化。
【考点总结】

1.2.3 项目经理
【考点】项目经理
施工项目经理是由企业法定代表人授权对施工项目进行全面管理的责任人。对承包单位而言,根据其承包工程范围不同,项目经理可分为工程总承包项目经理和施工项目经理。
1.工程总承包项目经理职责和权限(重要)
根据《建设项目工程总承包管理规范》GB/T 50358—2017,工程总承包项目经理是工程总承包项目的负责人,经授权代表工程总承包企业负责履行项目合同,负责项目的计划、组织、领导和控制,对项目的质量、安全、费用、进度等负责。
(1)工程总承包项目经理应具备下列条件:
①取得工程建设类注册执业资格或高级专业技术职称;(有证)
②具备决策、组织、领导和沟通能力,能正确处理和协调与项目发包人、项目相关方之间及企业内部各专业、各部门之间的关系;(有能力)
③具有工程总承包项目管理及相关的经济、法律法规和标准化知识;(有知识)
④具有类似项目的管理经验;(有经验)
⑤具有良好的信誉。(有信誉)
(2)工程总承包项目经理职责、权限:
| 工程总承包项目经理职责 | 工程总承包项目经理权限 |
| ①执行工程总承包企业管理制度,维护企 业合法权益 | ①经授权组建项目部,提出项目部组织机 构,选用项目部成员,确定岗位人员职责; |
| ②代表企业组织实施工程总承包项目管 理,对实现合同约定的项目目标负责; | ②在授权范围内,行使相应管理权,履行相 应职责; |
| ③完成项目管理目标责任书规定的任务; | ③在合同范围内按规定程序使用相关资源; |
| ④在授权范围内负责与项目利益相关者 协调,解决项目实施中出现的问题; | 【职责总结】 执行制度、实现目标、完成任务、解决问题、 组织收尾 【权限总结】 授权范围内:组团队、选人、定职责、行使 管理权、使用资源 |
| ⑤对项目实施全过程进行策划、组织、 协调和控制; | |
| ⑥负责组织项目的管理收尾和合同收尾 工作。 |
2.施工项目经理的职责和权限(必会)
施工项目经理是由企业法定代表人授权对施工项目进行全面管理的责任人。
(1)施工项目经理任职条件:
①具有工程建设类相应职业资格,并应取得安全生产考核合格证书。
②具有良好的身体素质,恪守职业道德,诚实守信,不得有不良行为记录。
③具有建设工程施工现场管理经验和项目管理业绩,并应具备下列专业知识和能力:A.施工项目 管理范围内的工程技术、管理、经济、法律法规及信息化知识;B.施工项目实施策划和分析解决问题 的能力;C.施工项目目标管理及过程控制的能力;D.组织、指挥、协调与沟通能力。
【总结】有证、有素质、有能力
(2)施工项目经理职责——“从组建团队到完工直至保修阶段”---“组织...”
①依据企业规定组建项目经理部,组织制定项目管理岗位职责,明确项目团队成员职责分工;
②执行企业各项规章制度,组织制定和执行施工现场项目管理制度;
③组织项目团队成员进行施工合同交底和项目管理目标责任分解;
④在授权范围内组织编制和落实施工组织设计、项目管理实施规划、施工进度计划、绿色施工及环境保护措施、质量安全技术措施、施工方案和专项施工方案;
⑤在授权范围内进行项目管理指标分解,优化项目资源配置,协调施工现场人力资源安排,并对工程材料、构配件、施工机具设备等资源的质量和安全使用进行全程监控;
⑥组织项目团队成员进行经济活动分析,进行施工成本目标分解和成本计划编制,制定和实施施工成本控制措施;
⑦建立健全协调工作机制,主持工地例会,协调解决工程施工问题;
⑧依据施工合同配合企业或受企业委托选择分包单位,组织审核分包工程款支付申请;
⑨组织与建设单位、分包单位、供应单位之间的结算工作,在授权范围内签署结算文件;
⑩建立和完善工程档案文件管理制度,规范工程资料管理及存档程序,及时组织汇总工程结算和竣工资料,参与工程竣工验收。
⑪组织进行缺陷责任期工程保修工作,组织项目管理工作总结。
【总结】组建项目经理部、明确职责、定制度、合同交底和目标分解、授权范围内编制施组(计划、措施、方案)、授权范围内指标分解、协调资源安排、经济活动分析、定成本控制措施、主持工地例会、协调解决问题、配合或受托选分包、在授权范围内签署结算文件、资料管理、参与工程竣工验收、保修工作、工作总结。
(3)施工项目经理的权限
①参与项目投标及施工合同签订。
②参与组建项目经理部,提名项目副经理、项目技术负责人,选用项目团队成员。
③主持项目经理部工作,组织制定项目经理部管理制度。
④决定企业授权范围内的资源投入和使用。
⑤参与分包合同和供货合同签订。
⑥在授权范围内直接与项目相关方进行沟通。
⑦根据企业考核评价办法组织项目团队成员绩效考核评价,按企业薪酬制度拟定项目团队成员绩效工资分配方案,提出不称职管理人员解聘建议。
【总结】3 参与、2 授权、1 主持、1 制定、1 考核
职责:组建项目经理部、组织制定执行现场项目管理制度、配合或受托选分包单位。
【区别】记住权限“3 参与、2 授权、1 主持、1 制定、1 考核”,职责用排除法。
| 类别 | 权限 | 职责 |
| 参与 | 参与项目投标及施工合同签订 | 参与工程竣工验收 |
| 参与组建项目经理部 | ||
| 参与分包合同和供货合同签订 | ||
| 授权 | 授权范围内资源投入和使用 | 授权范围内编制施组(计划、措施、方案) |
| 授权范围内指标分解 | ||
| 授权范围内直接与项目相关方沟通 | 在授权范围内签署结算文件(建、分、供) | |
| 主持 | 主持项目经理部工作 | 主持工地例会 |
| 制定 | 组织制定项目经理部管理制度 | 组织制定和执行施工现场项目管理制度 |
| 考核 | 绩效考核评价 | ———— |
【考点总结】

表格一:
| 工程总承包项目经理职责 | 工程总承包项目经理权限 |
| ①执行工程总承包企业管理制度,维护企业合法权益 | ①经授权组建项目部,提出项目部组织机 构,选用项目部成员,确定岗位人员职责; |
| ②代表企业组织实施工程总承包项目管理,对实现合 同约定的项目目标负责; | ②在授权范围内,行使相应管理权,履行相 应职责; |
| ③完成项目管理目标责任书规定的任务; | ③在合同范围内按规定程序使用相关资源; |
| ④在授权范围内负责与项目利益相关者协调,解决项 目实施中出现的问题; | 【职责总结】 执行制度、实现目标、完成任务、解决问题、 组织收尾 【权限总结】 授权范围内:组团队、选人、定职责、行使 管理权、使用资源 |
| ⑤对项目实施全过程进行策划、组织、协调和控制; | |
| ⑥负责组织项目的管理收尾和合同收尾工作。 |
表格二:
| 类别 | 权限 | 职责 |
| 参与 | 参与项目投标及施工合同签订 | 参与工程竣工验收 |
| 参与组建项目经理部,选用成员 | ||
| 参与分包合同和供货合同签订 | ||
| 授权 | 授权范围内资源投入和使用 | 授权范围内编制施组(计划、措施、方案) |
| 授权范围内指标分解 | ||
| 授权范围内直接与项目相关方沟通 | 在授权范围内签署结算文件(建、分、供) | |
| 主持 | 主持项目经理部工作 | 主持工地例会 |
| 制定 | 组织制定项目经理部管理制度 | 组织制定和执行施工现场项目管理制度 |
| 考核 | 绩效考核评价 | ———— |
职责:组建项目经理部、配合或受托选分包单位。
1.3 工程项目管理规划与动态控制
【考点概括】

1.3.1 工程项目管理规划
【考点】工程项目管理规划
【考点概括】
1.项目管理规划大纲(重要)
2.项目管理实施规划(重要)
根据《建设工程项目管理规范》GB/T50326—2017,项目管理规划包括项目管理规划大纲和项目管理实施规划。
| 分类 | 项目管理规划大纲 | 项目管理实施规划 |
| 地位 | 指导项目管理的纲领性文件,对于项目 管理工作具有战略性、全局性和宏观性 指导作用 | 对项目管理规划大纲的进一步深化和细 化,施工组织设计等同于项目管理实施规 划 |
| 编制程序 | ①明确项目需求和项目管理范围; ②确定项目管理目标; ③分析项目实施条件,进行项目工作结 构分解; ④确定项目管理组织模式、组织结构和 职责分工; ⑤规定项目管理措施; ⑥编制项目资源计划; ⑦报送审批。 【口诀】“大明定目标,分组定措施” | ①了解相关方要求; ②分析项目具体特点和环境条件; ③熟悉相关法规和政策文件; ④实施编制活动; ⑤履行报批手续。 【口诀】“诗诗姐分熟食了” |
| 【总结】最后两环节“先编后报批” | ||
| 内容 | 【宜包括】 ①项目概况; ②项目范围管理; ③项目管理目标; ④项目管理组织; ⑤项目采购与投标管理; ⑥项目进度管理; ⑦项目质量管理; ⑧项目成本管理; ⑨项目安全生产管理; ⑩绿色建造与环境管理; ⑪项目资源管理; ⑫项目信息管理; ⑬项目沟通与相关方管理; ⑭项目风险管理; ⑮项目收尾管理。 【“宜”包括:管理组织目标】 | 【宜包括】 ①项目概况; ②项目总体工作安排; ③组织方案; ④设计与技术措施; ⑤进度计划; ⑥质量计划; ⑦成本计划; ⑧安全生产计划; ⑨绿色建造与环境管理计划; ⑩资源需求与采购计划; ⑪信息管理计划; ⑫沟通管理计划; ⑬风险管理计划; ⑭项目收尾计划; ⑮项目现场平面布置图; ⑯项目目标控制计划; ⑰技术经济指标。 |
| 内容或 要求 | 【应包括】 项目管理规划大纲文件应包含的内容: ①项目管理目标和职责规定; ②项目管理程序和方法要求; ③项目管理资源的提供和安排。 【“应”包括:“木制橙子”】 | 【应包括】 项目管理实施规划文件应满足下列要求: ①规划大纲内容应得到全面深化和具体 化; ②实施规划范围应满足实现项目目标的实 际需要; ③实施项目管理规划的风险应处于可接受 的水平。 |
【考点总结】

| 分类 | 项目管理规划大纲 | 项目管理实施规划 |
| 地位 | 指导项目管理的纲领性文件,对于项目 管理工作具有战略性、全局性和宏观性 指导作用 | 对项目管理规划大纲的进一步深化和细 化,施工组织设计等同于项目管理实施规 划 |
| 编制程序 | ①明确项目需求和项目管理范围; ②确定项目管理目标; ③分析项目实施条件,进行项目工作结 构分解; ④确定项目管理组织模式、组织结构和 职责分工; ⑤规定项目管理措施; ⑥编制项目资源计划; ⑦报送审批。 【口诀】“大明定目标,分组定措施” | ①了解相关方要求; ②分析项目具体特点和环境条件; ③熟悉相关法规和政策文件; ④实施编制活动; ⑤履行报批手续。 【口诀】“诗诗姐分熟食了” |
| 【总结】最后两环节“先编后报批” | ||
1.3.2 施工组织设计
【考点】施工组织设计
【考点概括】
1.施工组织设计的编制依据(必会)
2.三种不同的施工组织设计(必会)
3.施工组织设计的编制、审批及动态管理(必会)
【前言】
【课中知识拓展】施工组织设计是施工项目管理的重要手段,也是科学合理、均衡有序地组织施工生产的重要保障。每一工程项目均需要进行施工组织设计。
| 施工组织设计 | ||
| 设计单位 | 指导性施工组织设计 | |
| 施工单位 | 实施性施工组织设计 | 投标时:编制标前施工组织设计→依此进行投标报价 |
| 中标后:编制标后施工组织设计→更好地指导工程施工作用 | ||
| 施工组织设计对工程施工有重要的规划、组织、协调和指导作用 | ||
【考点】施工组织设计的编制依据(必会)
| 编制依据 | 记忆技巧 |
| ①工程建设有关法律法规及政策; ②工程建设标准和技术经济指标; ③工程设计文件; ④工程招标投标文件或施工合同文件; | 别人要求 (法规、标准、设计、合同) |
| ⑤工程现场条件,工程地质及水文地质、气象等自然条件; | 现场条件 |
| ⑥与工程有关的资源供应情况; ⑦施工单位的生产能力、机具设备状况及技术水平等 | 我的水平 (备资源、能力、水平) |
【考点】三种不同的施工组织设计(必会)
| 施工组织总设计 | 单位工程施工组织设计 | 施工方案 | |
| 编制 对象 | 群体工程或特大型项目 (统筹规划、重点控制) | 单位(子单位)工程 | 分部(分项)或专项工程 |
| 内容 | 1.工程概况 | 工程概况 | 工程概况 |
| 2.总体施工部署 | 施工部署 | 施工安排 | |
| 3.施工总进度计划 | 施工进度计划 | 施工进度计划 | |
| 4.总体施工准备与主要 资源配置计划 | 施工准备与资源配置计划 | 施工准备与资源配置计划 | |
| 5.主要施工方法 | 主要施工方案 | 施工方法及工艺要求 | |
| 6.施工总平面布置 | 施工现场平面布置 | —————— |
1)单位工程施工部署——对工程施工过程进行的统筹规划和全面安排,是施工组织设计的纲领 性内容。主要包括以下内容: (1)工程项目施工目标。 (2)进度安排及空间组织。 ①明确主要施工内容及进度安排,施工顺序符合工序逻辑关系; ②施工流水段进行合理划分,确保均衡流水施工。 (3)施工重点和难点分析。包括组织管理和施工技术两个方面。 (4)工程管理组织结构形式。(确定项目经理部工作岗位设置与职责划分) (5)“四新”使用部署或要求。 (6)分包单位要求。(选择要求、管理方式)。 【记忆技巧】“进度目标抓重点,组织四新管分包”
2)单位工程施工进度计划: 按施工部署,对各项施工过程的施工顺序、起止时间和相互衔接关系进行统筹策划和安排: (1)划分工作项目(分项工程或更具体) (2)确定施工顺序(受施工工艺和施工组织两因素制约) (3)计算工程量 (4)计算劳动量和机械台班数 (5)确定工作项目的持续时间(最小工作面限定了每班施工人数的上限,而最小劳动组合限定 了每班施工人数的下限) (6)编制初始施工进度计划 (7)施工进度计划的调整和优化

(4)计算劳动量和机械台班数 当某工作项目是由若干个分项工程合并而成时,则应分别根据各分项工程的时间定额(或产量定 额)及工程量,按式计算出合并后的综合时间定额(或综合产量定额)。计算公式如下:
(7)施工进度计划的调整和优化
要检查初始施工进度计划是否满足要求。检查内容包括:
①各项工作的施工顺序和搭接关系是否合理;
②总工期是否满足合同约定;
③主要工种的工人是否能满足连续、均衡施工的要求;
④主要施工机具、材料等的利用是否均衡和充分。
上述四方面检查内容中,首要的是前两方面检查内容。若不满足要求,必须进行调整。只有在前两个方面均满足要求的前提下,才能进行后两个方面的检查。前者是解决可行与否的问题,后者则是施工进度计划优化问题。
**3)施工准备与资源配置计划 **
(1)施工准备。包括:技术准备、现场准备和资金准备等。【口诀:寄现金】
(2)资源配置计划。包括:劳动力配置计划和物资配置计划(主要工程材料和设备的配置计划;工程施工主要周转材料、施工机具的配置计划)。
**4)主要施工方案 **
对脚手架工程、起重吊装工程、临时用水用电工程、季节性施工等专项工程所采用的施工方案进行必要的验算和说明。【口诀:邻居脚肿】
【考点】施工组织设计的编制、审批及动态管理(必会)
1.施工组织设计的编制、审批(必会)
| 分类 | 施工组织 总设计 | 单位工程施工组织 设计 | 施工方案 | 规模较大的分 部(分项) 工程施工方案 | 重点、难点分部(分 项)工程施工方案和 针对危险性较大的 分部分项工程专项 施工方案 |
| 主持 | 项目负责人(项目经理)主持编制 | ||||
| 审批 签字 | 总承包单 位技术负 责人审批 | 施工单位技术负责 人或技术负责人授 权的技术人员审批 | 项目技术负 责人审批 | 施工单位技术 负责人或技术 负责人授权的 技术人员审批 | 施工单位技术部门 组织相关专家评审, 施工单位技术负责 人批准 |
【注意】由专业承包单位施工的分部(分项)工程或专项工程的施工方案,应由专业承包单位技术负责人或技术负责人授权的技术人员审批;有总承包单位时,应由总承包单位项目技术负责人核准备案。
2.施工组织设计的动态管理
(1)工程施工过程中发生下列情形时,应及时对施工组织设计进行修改或补充:
①工程设计有重大修改;
②有关法律、法规及标准实施、修订和废止;
③主要施工方法有重大调整;
④主要施工资源配置有重大调整;
⑤施工环境有重大改变。
(2)经修改或补充的施工组织设计应重新审批后实施。
(3)工程施工前,应进行施工组织设计的逐级交底。
【口诀】:“设法环资”“重大改变”
【考点总结】


